Упр.562 ГДЗ Колягин Ткачёва 11 класс (Алгебра)
Решение #1
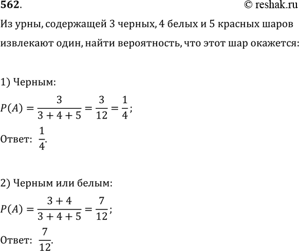
Решение #2

Рассмотрим вариант решения задания из учебника Колягин, Ткачёва, Фёдорова 11 класс, Просвещение:
562. Из урны, содержащей 3 чёрных, 4 белых и 5 красных шаров, наудачу вынимают один. Какова вероятность того, что вынутый шар окажется: 1) чёрным; 2) чёрным или белым?
*размещая тексты в комментариях ниже, вы автоматически соглашаетесь с пользовательским соглашением