Проверь себя Глава 2 ГДЗ Колягин Ткачёва 11 класс (Алгебра)
Решение #1
Решение #2

Рассмотрим вариант решения задания из учебника Колягин, Ткачёва, Фёдорова 11 класс, Просвещение:
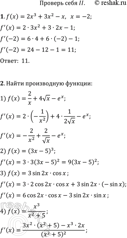
1. Найти значение производной функции f(x) = 2xa + 3x2-x в точке х = -2.
2. Найти производную функции:
1) 2/x + 4 корень x - ex;
2) (3х-5)3;
3) 3sinx2x * cos х;
4) x3/x2+5.
3. Найти угол между касательной к графику функции у = х4 - 2х3 + 3 в точке с абсциссой х0 = 1/2 и осью Ох.
4. Найти значения х, при которых значения производной функции
f(x) = ln(3x+ 1)
положительны.
5. Написать уравнение касательной к графику функции f(x) = sin2х в точке с абсциссой х0= -пи/6.
1. Найти предел последовательности {хn}, если
xn= 2x4 + n2 - 4/3n4 - n3 +2
2. Выяснить, является ли непрерывной в точке х = 3 функция
f(x) система
х2-6х + 9/x-3 при x=/3,
2 при х = 3.
3. Найти значения х, при которых значения производной функции
f(x) = 2 корень x - 3ln(x + 2)
равны 0.
4. Написать уравнение той касательной к графику функции
у = 1/3*х3 - х2 + 5, которая параллельна прямой у = 3х-2.
*размещая тексты в комментариях ниже, вы автоматически соглашаетесь с пользовательским соглашением