Упр.36.3 ГДЗ Мордковича 10 класс профильный уровень (Алгебра)
Решение #1
Решение #2(записки учителя)
Решение #3(записки школьника)

Рассмотрим вариант решения задания из учебника Мордкович, Семенов 10 класс, Мнемозина:
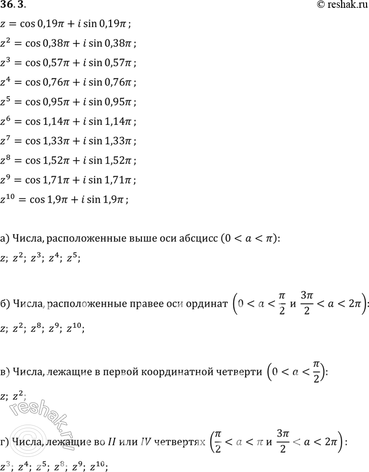
Пусть z = cos 0,19пи + i sin 0,19пи. Какие числа из множества {z, z2, z3,..., z9, z10}:
a) расположены выше оси абсцисс;
б) расположены правее оси ординат;
в) расположены в первой координатной четверти;
г) расположены во второй или в четвертой координатной четверти?
*размещая тексты в комментариях ниже, вы автоматически соглашаетесь с пользовательским соглашением